加入收藏 | 设为首页 | 会员中心 | 我要投稿 | RSS
您当前的位置:首页 > 资讯 > 时事

独库高速公路写入“十五五”规划纲要

时间:2026-03-17 15:40:45  来源:石榴云  作者:石榴云

  3月13日,“十五五”规划纲要全文发布,奎屯经独山子至库车高速公路被正式纳入国家综合立体交通网建设。

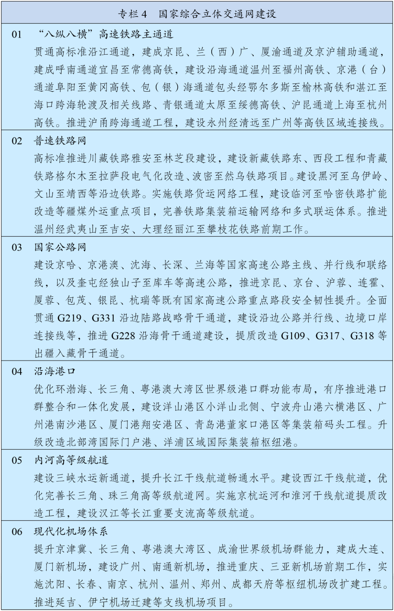
  “十五五”规划纲要(专栏4) 。图/新华社

  规划纲要以专栏形式明确国家综合立体交通网建设的6项重大工程,其中“国家公路网”项目提及要建设京哈、京港澳、沈海、长深、兰海等国家高速公路主线、并行线和联络线,以及奎屯经独山子至库车(以下简称“独库高速公路”)等高速公路。

  独库高速公路总投资760亿元,是新疆公路建设史上单体投资最大、技术难度最高的高速公路。项目起于奎屯市东,接既有G30线连霍高速,止于库车市东,接既有G3012线吐和高速,全长393公里,设置有37座隧道、142座桥梁,采用四、六车道高速公路标准建设,设计时速100—120公里。

  2025年9月20日,独库高速公路开工。哈得江·哈斯木摄

  项目先导工程于2025年9月20日开建,今年初全线土建主体工程施工图设计文件获批,目前项目第二批土建施工已挂网招标,建设进展顺利。

  独库高速公路计划于2032年建成,届时将实现全天候通行,成为跨越天山的又一高速公路大通道,奎屯至库车通行时间将从14小时缩短至4小时,大幅提升南北疆通行效率,对完善新疆路网结构、促进南北疆经济文化交流具有重要意义。

  来源综合:新华社、新疆交通运输微信公众号、独库高速公司微信公众号、石榴云客户端

  责任编辑:何艳红

  版权作品,未经授权严禁转载。转载须注明来源、原标题、著作者名,不得变更核心内容。

来顶一下
返回首页
返回首页
发表评论 共有条评论
用户名: 密码:
验证码: 匿名发表
推荐资讯
中共独山子区第十届委员会第七次全体会议召开
中共独山子区第十届委
【小微心语】装满回忆的红砖房
【小微心语】装满回忆
从70%到95%!十年攻坚,终于啃下了这块硬骨头
从70%到95%!十年攻坚,终
独山子文化体育场馆均已开放(附时间表)
独山子文化体育场馆均
相关文章
    无相关信息
栏目更新
栏目热门