加入收藏 | 设为首页 | 会员中心 | 我要投稿 | RSS
您当前的位置:首页 > 资讯 > 时事

第三届“华彩杯”算力大赛新疆获12个奖项

时间:2025-11-21 22:40:19  来源:石榴云  作者:石榴云

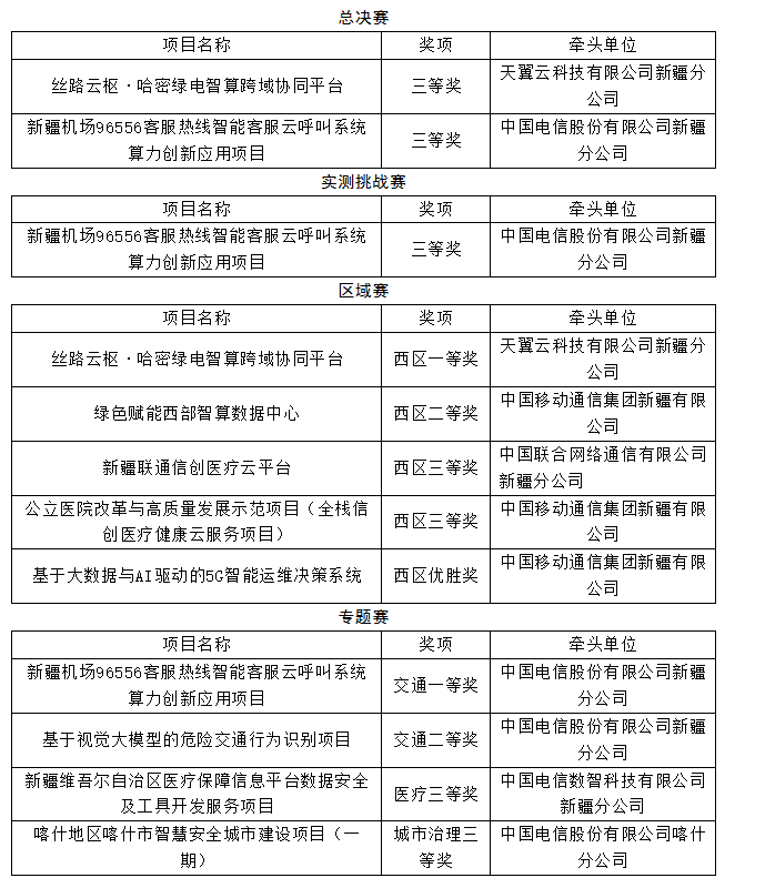
  石榴云/新疆日报讯(记者 范琼燕报道)近日,在北京举行的第三届“华彩杯”算力大赛总决赛暨2025华彩论坛上,新疆信息通信业获得12个奖项,其中一等奖2个,二等奖2个,三等奖7个,优胜奖1个。

  本届“华彩杯”算力大赛吸引全国超10000个项目参与,涵盖30个产业门类。大赛经过公开申报、形式审查、现场答辩、专家评审等多个环节,历经东、南、西、北、中五个区域赛以及教育、能源、医疗、交通等13个专题赛的角逐。

  天翼云科技有限公司新疆分公司“丝路云枢·哈密绿电智算跨域协同平台”在全国总决赛获得三等奖,同时获区域赛西区一等奖;中国电信股份有限公司新疆分公司的“新疆机场96556客服热线智能客服云呼叫系统算力创新应用项目”在全国总决赛获得三等奖,同时获专题赛一等奖和实测挑战赛三等奖。

  此外,在区域赛和专题赛阶段,新疆信息通信业还获得1个西区二等奖、2个西区三等奖、1个西区优胜奖;1个专题赛二等奖,2个专题赛三等奖。

第三届“华彩杯”算力大赛获奖名单(新疆维吾尔自治区)

  责任编辑:薛路

来顶一下
返回首页
返回首页
发表评论 共有条评论
用户名: 密码:
验证码: 匿名发表
推荐资讯
中共独山子区第十届委员会第七次全体会议召开
中共独山子区第十届委
【小微心语】装满回忆的红砖房
【小微心语】装满回忆
从70%到95%!十年攻坚,终于啃下了这块硬骨头
从70%到95%!十年攻坚,终
独山子文化体育场馆均已开放(附时间表)
独山子文化体育场馆均
相关文章
    无相关信息
栏目更新
栏目热门